您好,欢迎访问江苏津澳新材料科技有限公司官网!
18602234962
设为首页
|
收藏我们
|
联系我们
网站首页
津澳/BOO
产品展示
实时动态
资质荣誉
在线留言
联系我们
产品展示
Products
装配式不锈钢管道
双卡压内丝三通
双卡压内丝弯头
双卡压内丝直接
双卡压外丝三通
双卡压外丝弯头
双卡压外丝直接
双卡压弯头
双卡压异径内丝弯头
双卡压异径内丝直接
双卡压异径外丝弯头
双卡压异径外丝直接
双卡压异径弯头
双卡压异径直接
双卡压正三通
双卡压直接
双卡压中小三通
双卡压中小外丝三通
承插焊内丝三通
承插焊内丝弯头
承插焊内丝直接
承插焊外丝三通
承插焊外丝弯头
承插焊外丝直接
承插焊弯头
承插焊异径内丝弯头
承插焊异径内丝直接
承插焊异径外丝弯头
承插焊异径外丝直接
承插焊异径弯头
承插焊异径直接
承插焊正三通
承插焊直接
承插焊中小内丝三通
承插焊中小三通
承插焊中小外丝三通
联系人:黄先生
手机:18602234962
传真:0523-86969128
邮箱:234611626@qq.com
地址:泰州市高港区胡庄镇阅胜科技园4号楼
新闻中心
您现在的位置:
首页
>
新闻中心
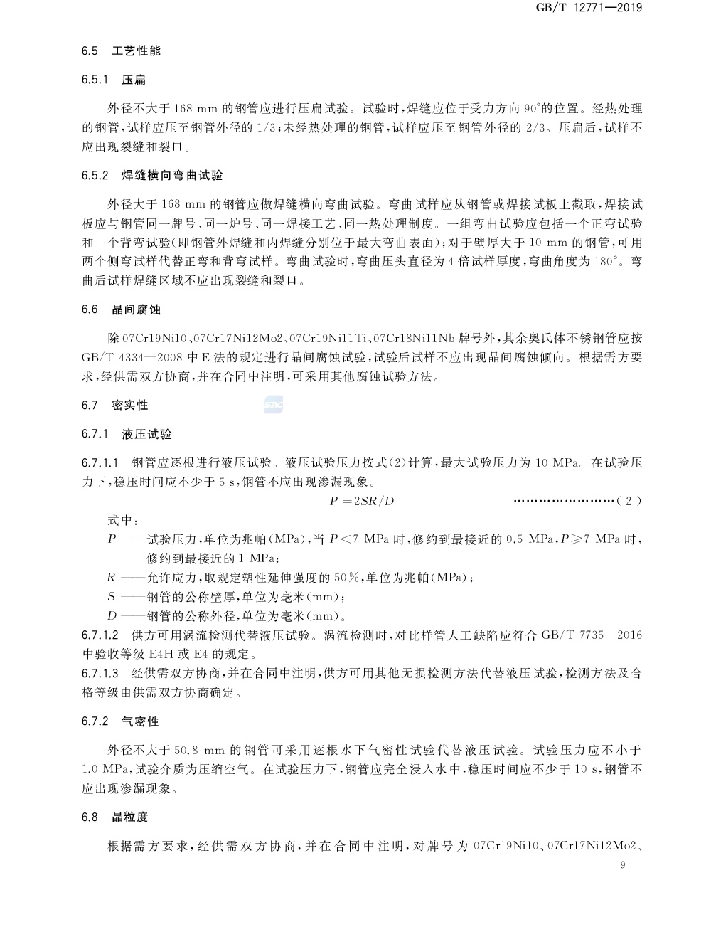
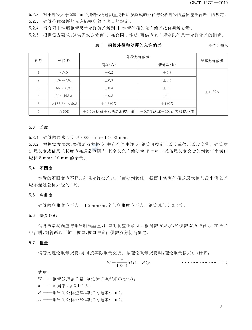
GBT12771-2019
发布:jsjagy 浏览:4070次
上一篇:没有了;
下一篇:
GB-T 19228.3-2012不锈钢卡压式管件组件 第3部分 O型橡胶密封圈